为了进一步推动高校创新创业实践教育的改革与创新,为普通高等学校生物、食品相关学科搭建交流与展示平台,2018年8月7至9日,由高等学校生物科学类专业教学指导委员会、高等学校国家级实验教学示范中心、《高校生物学教学研究》编辑部联合主办,江苏师范大学、吉林大学联合承办的“第三届全国大学生生命科学创新创业大赛”决赛在江苏师范大学举行。
大赛自2018年3月份开始以来,历时近六个月,共有来自全国221所高校的1654项作品报名、近万名本科生参赛。国家生命科学教指委高度重视本届大赛,组成了由156位专家组成的竞赛网络评审和决赛答辩专家组,经过资格审查,初赛网评和复赛网评,542个项目进入决赛。全程采用匿名评审、决赛现场打分。决赛中,各参赛队伍以PPT形式,将实验设计、各项实验或调查内容及其后续的实验或调查结果进行现场讲解与展示,由评委组根据项目的前沿性、可行性、创新性、理论与现实意义等进行现场综合评分。最终,评出一等奖285项,二等奖445项,三等奖651项,优胜奖16项。
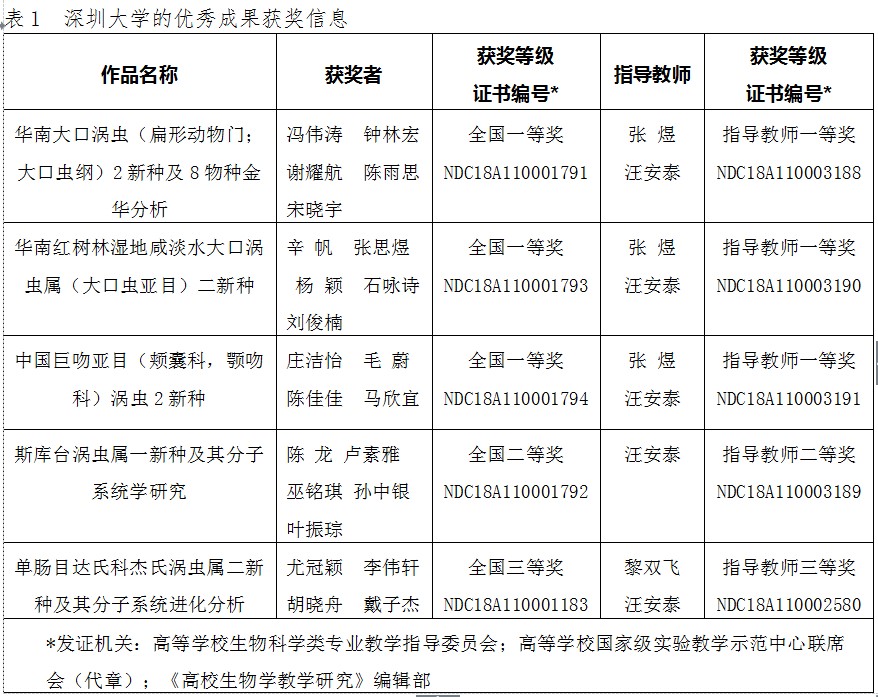
深圳大学生命与海洋科学学院 “大学生‘小平科技创新团队’”首次参加此类竞赛,由24位本科生组成5支队伍首次申报参赛项目,其中4支队伍进入现场决赛。最终,斩获本次大赛优秀成果奖一等奖3项,二等奖1项,三等奖1项的佳绩。其中一等奖获奖数位列广东高校第一。另获指导老师一等奖3项,二等奖1项,三等奖1项。
在此,特别感谢学校团委、教务部、实验与设备部对“大学生‘小平科技创新团队’”的常年支持,感谢学院一直的鼓励和大力支持,感谢指导老师汪安泰、张煜、黎双飞的辛勤付出!同学们充分利用课外时间与暑假,开展课外学术研究,在科研的道路上挥洒汗水,收获成长,争取为学校、学院增添更多更高的荣誉!


