肺动脉高压(PH)是一种涉及多个系统和器官的复杂疾病,其主要特征为肺动脉压力的异常升高。PH通常表现为肺血管内皮细胞功能紊乱、PASMCs的异常增殖与迁移,导致血管壁增厚,进而引发血管阻塞及肺循环血流受限。这些病理变化最终可能导致右心室肥大、衰竭,甚至死亡。肺动脉血管的重构过程,尤其是PASMCs的增殖与迁移,被认为是PH病理进程中的核心事件。在这一过程中,血小板衍生生长因子(PDGF)信号通路的异常激活已被证明是促进PASMCs增殖和血管重构的主要原因之一。PDGF家族包括多个成员,其中PDGF-BB因其能够强烈促进PASMCs的增殖和迁移而备受关注。PDGF-BB通过与其特异性受体结合,激活一系列下游信号通路,从而在PASMCs中引发细胞增殖、迁移等一系列病理反应。尽管PDGF信号在PH中的重要性已得到广泛认可,但其调控的具体分子机制,尤其是长链非编码RNA(lncRNA)在这一过程中所扮演的角色,仍有待进一步研究。
2024年10月3日,深圳大学生命与海洋科学学院苟德明教授团队在Arteriosclerosis, Thrombosis, and Vascular Biology发表了题为“lncRNA VELRP Modulates Pulmonary Arterial Smooth Muscle Cell Proliferation and Promotes Vascular Remodeling in Pulmonary Hypertension”的论文,首次揭示了lncRNA VELRP(Vessel Enriched Long noncoding RNA regulated by PDGF-BB)在PDGF-BB诱导的肺动脉平滑肌细胞(PASMCs)增殖及血管重构中的关键作用。通过一系列体内外实验,研究证实了VELRP在促进PAH病理进程中的重要性,为肺动脉高压的治疗提供了新的思路及靶点。

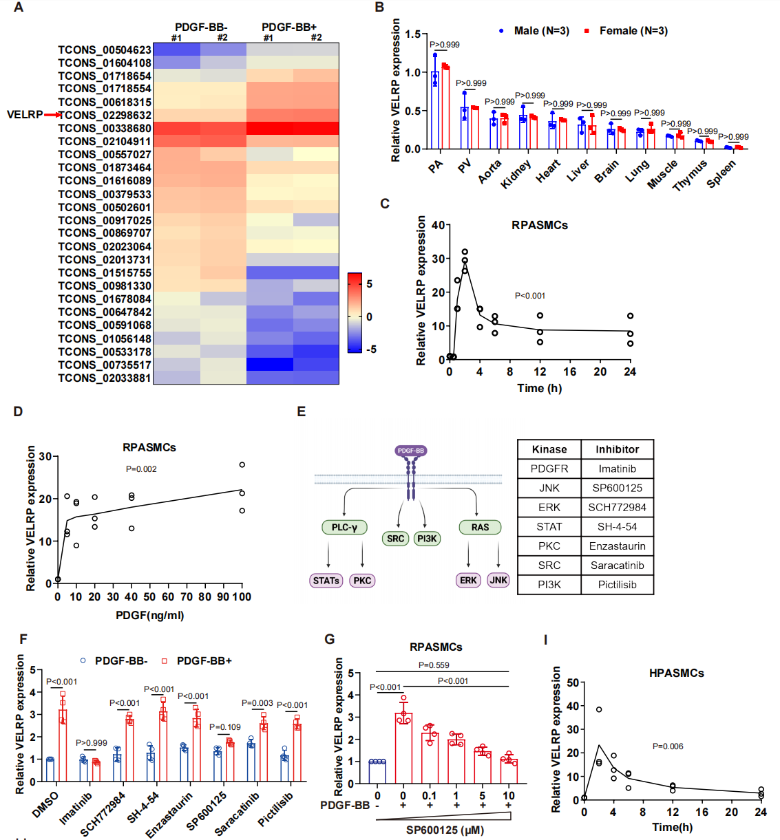
研究者首先通过全转录组测序技术,从PDGF-BB刺激的大鼠肺动脉平滑肌细胞(RPASMC)中筛选并鉴定了一个表达显著上调的新lncRNA。该lncRNA主要在血管组织中高表达,因此命名为 VELRP(Vessel Enriched Long noncoding RNA regulated by PDGF-BB)。此外,VELRP的表达对PDGF-BB刺激的反应呈现时间和剂量依赖性。研究者对PDGF-BB调控VELRP表达的信号通路进行筛选发现,PDGF-BB通过激活JNK/p53通路上调VELRP的表达。

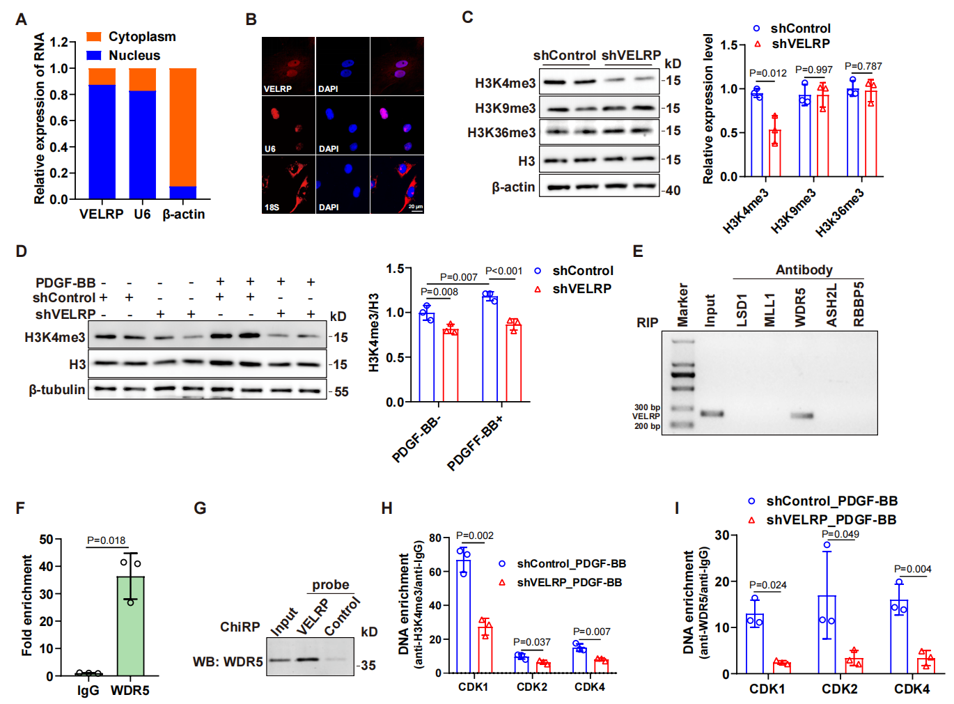
为了探究VELRP在PASMC中的功能,研究者对敲低VELRP的RPASMCs进行转录组测序和GO分析,发现VELRP可能影响PASMC的增殖能力。随后,研究者通过敲低和过表达实验,系统评估了VELRP在PASMCs增殖中的作用。结果表明,VELRP的敲低显著抑制了PDGF-BB诱导的PASMCs增殖,而其过表达则加速了细胞增殖。此外,研究进一步揭示VELRP通过调控CDK1、CDK2和CDK4蛋白的表达影响RPASMC增殖。
为了进一步揭示VELRP在PASMC增殖中的分子机制,研究团队进行了深入的机制研究。研究发现,VELRP主要定位于细胞核内,通过与WD重复蛋白5(WDR5)结合,促进了H3K4的三甲基化水平升高。组蛋白H3K4的三甲基化修饰是一种重要的表观遗传标记,与基因的活跃转录密切相关。H3K4的三甲基化水平升高进而增强了CDK1、CDK2和CDK4基因的转录活性。这些CDKs在细胞周期调控中发挥核心作用,其表达的增加直接促进了PASMCs的增殖。

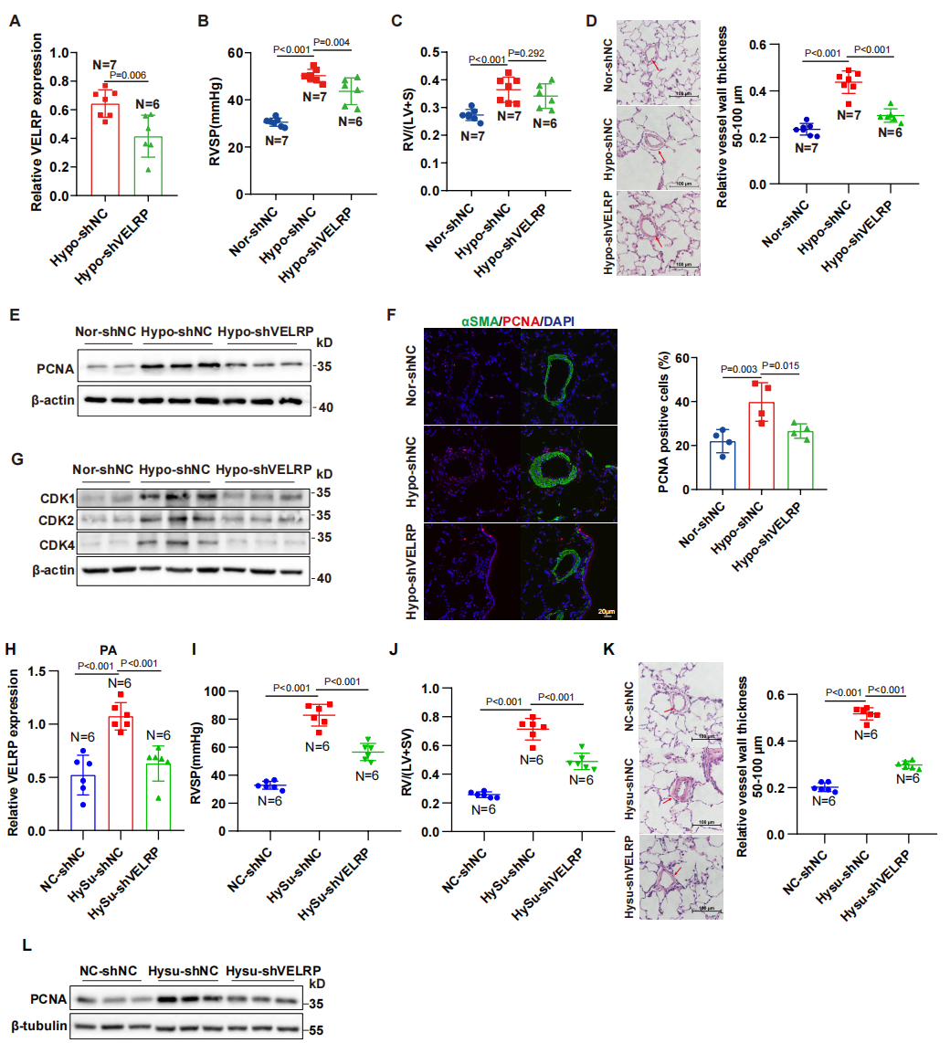
了验证VELRP在体内PH疾病中的作用,研究者多种PH动物模型和PAH患者的PASMCs进行了检测。结果显示,VELRP在PH模型中的肺组织和肺动脉中显著上调。同时,研究者还在特发性肺动脉高压(IPAH)患者的PASMCs中检测到VELRP的高表达,提示其可能在PH疾病过程中发挥重要作用。进一步的研究通过腺相关病毒(AAV)介导的SM22α启动子特异性表达VELRP shRNA,成功抑制了PH大鼠模型中的肺动脉重构和右心室收缩压升高。这一结果证明,VELRP不仅在体外模型中调控PASMCs增殖,在体内PH病理进程中也发挥了重要作用。

综上所述,PDGF-BB通过激活JNK信号通路促进VELRP表达,VELRP通过与WDR5互作,促进CDK1、CDK2和CDK4启动子区域H3K4me3,从而引起CDKs的表达上调,导致PASMC过度增殖,引发肺血管重构及PH。由于PDGF-BB信号在多种心血管疾病中的作用已被广泛研究,VELRP作为其下游调控分子,为临床干预PAH提供了新的潜在靶点和理论支撑,具有重要的研究价值和意义。

该工作得到了国家自然科学基金项目、深圳市医学科学院专项资金和深圳市基础研究面上项目等项目的支持。本论文的第一作者为深圳大学刘翠莲副研究员、陈继栋助理教授和黄兴桃硕士研究生,通讯作者为苟德明教授。
文章链接:https://www.ahajournals.org/doi/10.1161/ATVBAHA.124.321416