
2024年9月1日,深圳大学生命与海洋科学学院石琼特聘教授团队在中科院双一区刊物Zoological Research上发表题为“A chromosome-level genome assembly of the glass catfish (Kryptopterus vitreolus) reveals molecular clues to the transparent phenotype”的研究论文(图1)。该工作基于对玻璃猫鱼全基因组的比较分析,揭示其中黑色素和银色素相关基因的序列突变与基因丢失现象,由此推测该物种透明表型的共性与特异分子机制。深圳大学生命与海洋科学学院卞超助理教授为论文第一作者,石琼特聘教授和中国水科院珠江水产研究所牟希东研究员为该论文的共同通讯作者,第一单位为深圳大学生命与海洋科学学院。

图1 文章发表在Zoological Research(2024第5期封面文章,此封面展示艺术化的鲇形目祖先-黄色鱼,其DNA经过一系列的突变导致色素丢失,从而演化成透明的玻璃猫鱼的过程)
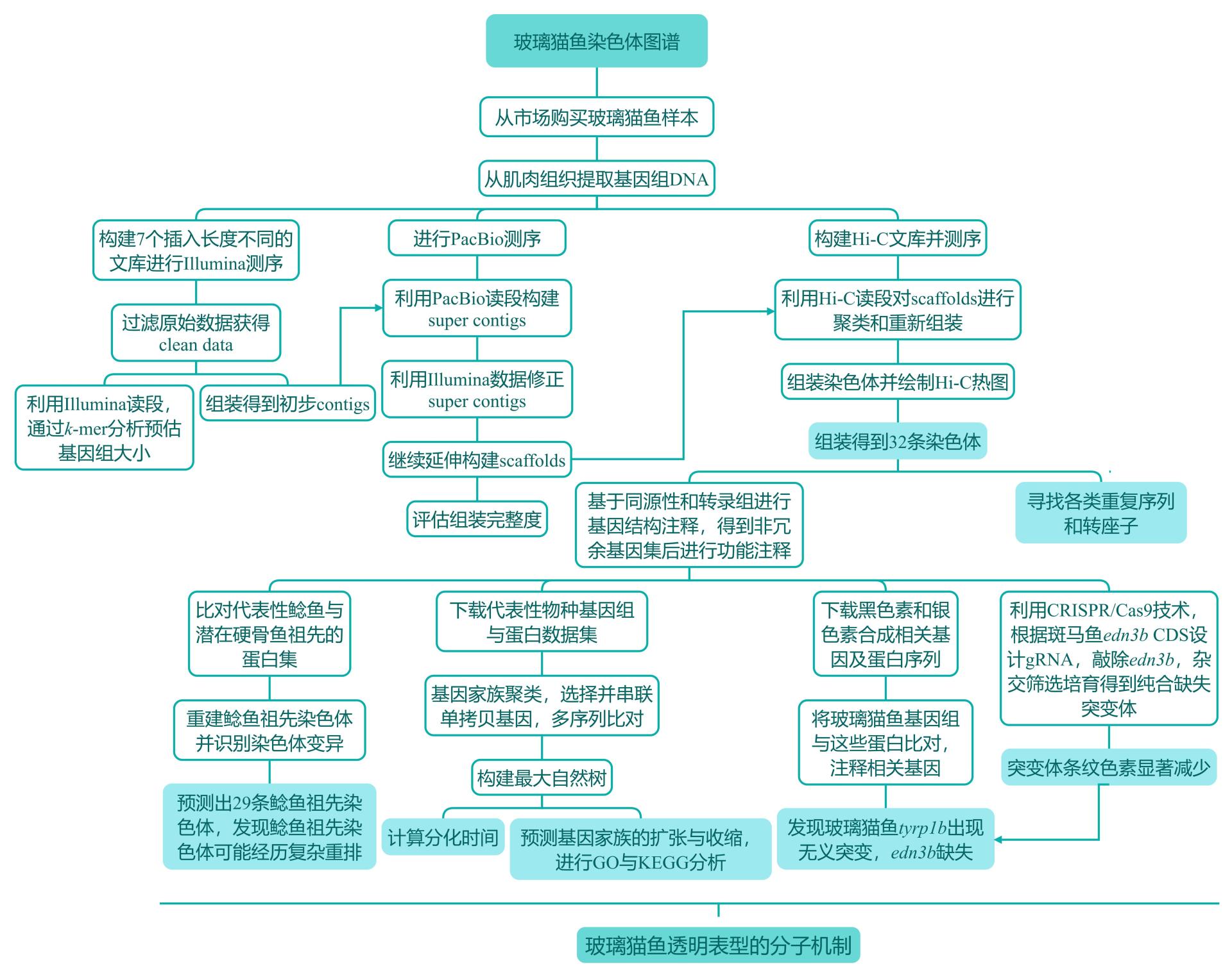
玻璃猫鱼(Kryptopterus vitreolus)隶属于形目鲇科,具有身体大部分透明、内部器官和骨骼清晰可见的特征(图2A),是一种广泛养殖的淡水观赏鱼,长期也被用于色素研究、移植与细胞分离、DNA免疫以及血管系统观察等。这种鱼类主要分布于泰国半岛和东南部河流水域,其透明表型使该物种具有不易被捕食者发现的优势。目前,玻璃猫鱼的基因组序列还未被发表。石琼教授团队首次对其基因组进行了测序,整合Illumina、PacBio和Hi-C测序数据,首次获得了玻璃猫鱼的染色体水平基因组图谱(图2B, C);在此基础上解析了该物种的基因组结构特征,并筛选到部分与黑色素和银色素细胞发育有关的基因用于进一步的研究(图3),以挖掘玻璃猫鱼产生透明表型的分子线索。

图2 玻璃猫鱼、基因组Hi-C热图以及染色体水平全基因组圈图

图3 技术路线
该研究首次报道了玻璃猫鱼的染色体水平基因组图谱(图2)。研究者利用IIumina二代和Pacbio三代测序数据组装基因组,结合Hi-C数据进行染色体构建,最终组装得到单倍型32条染色体(图2B)。玻璃猫鱼基因组中,重复序列总长度为223.4Mb,其中主要类型是DNA重复序列,占25.5%。长散在重复序列(LINE)、短散在重复序列(SINE)和长末端重复序列(LTR)分别占5.2%、7.1%和7.0%。基于同源性和转录组测序数据进行基因注释,最终得到包含

23,344个编码基因的非冗余基因集。基于单拷贝同源基因家族构建的系统进化树显示,12种代表性鲶鱼与斑马鱼的分歧时间约为173.5百万年(Mya)。鲶鱼类群中,玻璃猫鱼与南方大口鲶(Silurus meridionalis)的亲缘关系最近,两者的分歧时间约为42.3Mya(图4)。
图4 玻璃猫鱼及14种代表性鱼类构成的系统进化树
鲇形目是硬骨鱼中的一个大目,包含36个科。不同鲶鱼的核型在二倍体数量(2n)上存在差异。研究人员通过10种代表性鲶鱼的蛋白质数据重建了鲶鱼的祖先核型,得到了单倍型29条祖先染色体(图5)。观察结果表明,在硬骨鱼祖先出现后,鲶鱼祖先可能经历过相对复杂的染色体间重排。其中一些重排与斑马鱼相似,表明鲇形目和鲤形目可能经历了一些共同的染色体重排事件。研究还鉴定出三个最不稳定的活跃区段。染色体的大规模重排最终导致了各种鲶鱼染色体核型的高度多样性。玻璃猫鱼在10种代表鲶鱼中具有最多的单倍型染色体数(n=32)。与近缘物种相比,玻璃猫鱼的染色体重排最具特异性,包括3次断裂、1次融合和5次易位(图5)。

图5 鲶鱼祖先染色体的重建
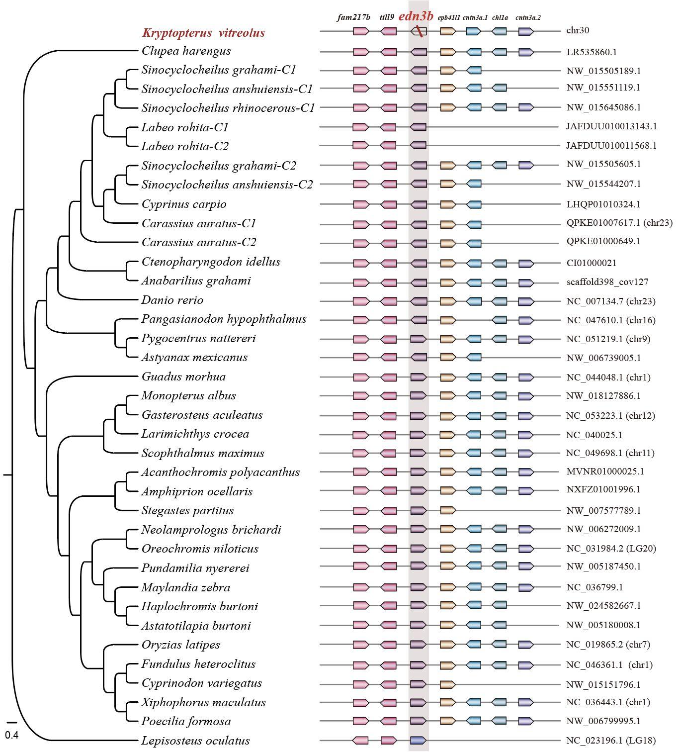
另一方面,研究者收集了斑马鱼和青鳉中一系列与黑色素和银色素细胞发育相关基因的核苷酸和蛋白序列,并通过同源比对在玻璃猫鱼基因组中鉴定了相应的直系同源基因。研究发现,玻璃猫鱼基因组包含了大多数已知的黑色素合成相关基因,然而其tyrp1b基因在第一个外显子中出现了无义突变(图6),可能导致该基因成为了失去功能的假基因。tyrp1b在黑色素细胞中表达并可能起到维持与增殖细胞的作用,是黑色素形成的关键。因此,tyrp1b的功能缺失可能是玻璃猫鱼透明化的一条分子线索。此外,对代表性物种银色素细胞发育有关基因的共线性分析表明,玻璃猫鱼中存在edn3b基因缺失(图7)。研究者还利用CRISPR/Cas9技术获得了斑马鱼edn3b缺失纯合突变体(edn3b-/-),发现突变体身体条纹中的黑色素和银色素相比野生型显著减少,条纹断裂成圆形斑点状或消失(图8A)。由于edn3b产物是幼体银色素细胞中内皮素受体信号转导的配体,结合前人研究与该文结果,可证明edn3b具有改变细胞颜色的作用。因此,玻璃猫鱼edn3b的缺失可能是导致其透明表型的另一个原因。

图6 tyrp1b基因的多序列比对

图7 edn3b基因的共线性分析

图8 edn3b-/-斑马鱼突变体的表型
该研究提供了高质量的玻璃猫鱼染色体水平全基因组组装和注释,为更好地探索这种透明鱼类的基因组特性奠定了坚实的遗传物质基础。研究构建了包含32条染色体、23,344个蛋白质编码基因的玻璃猫鱼单倍型染色体图谱,通过重建鲶鱼祖先染色体并预测染色体变异事件阐释了导致鲶鱼染色体核型高度多样化的的深层次原因。值得注意的是,研究还发现玻璃猫鱼的tyrp1b基因存在可能导致功能丢失(成为假基因)的密码子提前终止现象。此外,玻璃猫鱼缺失了edn3b基因,而该基因对黑色素和银色素生成的促进作用在本研究对斑马鱼edn3b敲除实验中得到证实。这些基因突变和丢失现象可能是导致玻璃猫鱼产生透明性状的主要分子机制。以上研究成果不仅有助于理解有关体色或透明表型的转录调控过程,也为深入研究动物的色素生成提供了宝贵的遗传资源和机制参考。
原文链接:https://www.zoores.ac.cn/en/article/doi/10.24272/j.issn.2095-8137.2023.396
生命与海洋科学学院
2024年9月3日